为何要选择气动乐鱼(中国)带(气包)储气罐?连接方式是什么?
为何要选择气动乐鱼(中国)带(气包)储气罐?连接方式是什么?
好多现场反馈,气动乐鱼(中国)配套过去的气包不知道如何连接,甚至有现场是随意连接,导致缺失了气包的应有的作用。
气包其实就是一个储气罐,他的作用就是储存一定的带压气体,已备现场气源突然中断而导致乐鱼(中国)门不能处于安全位置的临时供气容器。即在正常运行时是没有任何作用的,只有断气后才会通过气包去补气,从而使乐鱼(中国)门处于故障安全的位置。

汽包
为何要选择气动乐鱼(中国)带气包?
一般是乐鱼(中国)门口径比较大的时候,选型会遇到如果配单作用执行机构,那么气缸需要做的很大,即成本会比较昂贵,在市场上也完全没有竞争力,且也没必要去那么做。故选用双作用气缸去匹配大乐鱼(中国)门所需较大的输出力,加气包后就可以变成类似于一个单作用气缸。这样的话节省了不少成本外,乐鱼(中国)门的安装空间也会节省不少。也可以在进气气源忽然停用后,给与备用气源,保证乐鱼(中国)门短时间使用。
选择气动乐鱼(中国)带气包主要是为了提高气动系统的控制精度和稳定性。气动乐鱼(中国)主要负责调节气体流动,控制气动执行机构的行程和力,而气包则起到了减震和缓冲的作用,可以平稳地控制气动执行器的速度和力的变化。因此,使用气包能够有效减小气动系统中的冲击和振动,提高系统的调节精度和稳定性。
气包通常与气动乐鱼(中国)通过软管或者其他连接件相连接。气包内部充满气体,它的一个到气动乐鱼(中国),另一个到气压源。气动乐鱼(中国)通过软管与气包相连,气压源通过另一条管道连接到气包内。这样,气动乐鱼(中国)的运动会传递到气包内,而气包的压力变化则能够平稳地调节气动乐鱼(中国)的运动。通过这种连接方式,储气罐可以有效地减小气动系统中的压力脉动,提高系统的稳定性和可靠性。
气包与气动乐鱼(中国)如何连接?
气包作为现场断气后的临时补气作用,需要连接到现场断气后可以给气缸补齐的通道。
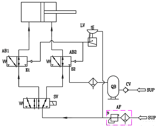
为了能更清楚的看懂,下面举例说明:双作用气缸配置气包(主要通过电磁乐鱼(中国)电磁乐鱼(中国)控制,断气或断电乐鱼(中国)门故障位置要在全关或者全开的情况)

气包与气动乐鱼(中国)连接原理图
AF为过滤减压乐鱼(中国);SV为磁乐鱼(中国)(2位5通);AB为气控乐鱼(中国);LV为锁止乐鱼(中国);QB为气包;CV为单向止回乐鱼(中国);SUP为压缩空气进气口
①正常运行:通过电磁乐鱼(中国)得、失电去控制乐鱼(中国)门全开或全关。
②只断电情况:电磁乐鱼(中国)的一路气源通道是和气缸相通的,故乐鱼(中国)门可以在全关或者在全开状态,具体可根据需要来配管。
③只断气情况:断气后,电磁乐鱼(中国)带电的情况下,只有一个通道是和气缸想通,如果正好电磁乐鱼(中国)控制是在全关位置,恰好气包所接的气控乐鱼(中国)的排气孔是通向气缸使乐鱼(中国)门关闭的方向,那么乐鱼(中国)门会关闭。如果不是,乐鱼(中国)门可能会停留在任意位置。
④既断电又断气:这种情况下,乐鱼(中国)门的故障位置可以在全关或者在全开状态,具体可根据需要来配管。
气动调节乐鱼(中国)是由气源为动力的调节乐鱼(中国)型号。和电动调节乐鱼(中国)相比,使用要求工况现场要有气源,这就给气动调节乐鱼(中国)的使用增加了局限性。但因气动调节乐鱼(中国)本身具有防爆性能,并且有气开和气关两种作用方式用于不同的工况。安全性能要远远高于电动调节乐鱼(中国)。所以在很多工况是用户的调节乐鱼(中国)型号。

选择气动调节乐鱼(中国)作用方式主要是选择气开或者选择气关。气开型气动调节乐鱼(中国)即随着信号压力的增加而打开,在气源故障或无信号压力的时候调节乐鱼(中国)自动恢复到关闭状态。气关型调节乐鱼(中国)即和气开型调节乐鱼(中国)相反。所以在很多工况气动调节乐鱼(中国)作用形式的选择尤其重要。下面介绍下如何选择气动调节乐鱼(中国)作用形式。
首先从工艺生产的安全角度考虑。在信号压力中断时,应保证设备或操作人员的安全。如果调节乐鱼(中国)在信号中断时处于打开位置时危害性小,则应该选用气开式;反之则用气关式。例如,加热炉的燃料气或燃料油要采用气开式调节乐鱼(中国)。没有压力信号时应切断进炉燃料,避免炉温过高而造成事故。对调节进入设备工艺介质流量的调节乐鱼(中国),若介质是易燃介质应选用气开式,以防爆炸。又如,化肥厂的碳化固定副塔的液位调节乐鱼(中国),为了保证发生事故时,调节乐鱼(中国)能在全开位置,使固定副塔不会满液位带水,造成高压机事故,应考虑采用气关式调节乐鱼(中国)。

然后从介质的特性上考虑。如果介质为易结晶的物料,要选用气关式,以防堵塞。换热器通过调节载体的流量来保持冷介质的出口温度。如果冷介质温度太高,会结焦或分离,影响操作或损坏设备,这时调节乐鱼(中国)就要选择气开式。
还要从保证产品质量、经济损失最小的角度考虑。在发生事故时,尽量减少原料及动力消耗,但要保证产品质量。例如,在蒸馏塔控制系统中,进料调节乐鱼(中国)常用气开式,没有气压就关闭,停止进料,以免浪费;回流量调节乐鱼(中国)则可用气关式,在没有气压信号时打开,保证回流量;当调节加热用的蒸汽量及塔顶产品时,也采用气开式。